ASTRO 25 Conventional Mixed-Mode Simulcast Voting Subsystem Equipment Cabling

This section provides a high-level subsystem diagram and equipment cabling tables from the MLC 8000 device to other system devices. A port description table lists the system devices and refers to the device documentation for more information.

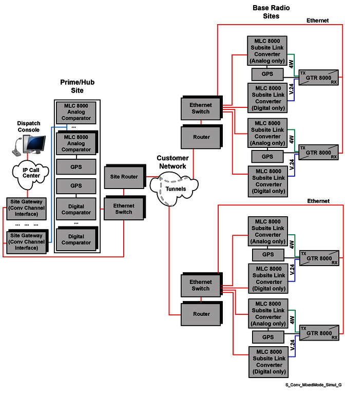
ASTRO 25 Conventional Mixed-Mode Simulcast Voting Subsystem Diagram
ImportantHigh-level diagrams are provided as examples only and are not to be used for system planning purposes. “GPS” in the diagram refers to a Simulcast Site Reference device. This service is now called Global Navigation Satellite System (GNSS).
NoteThis table provides part numbers for cables that are orderable from Motorola Solutions. Create the remaining cables using the provided pinout tables. See MLC 8000 Radio Ports Cabling.
Equipment Cabling for ASTRO 25 Conventional Mixed-Mode Simulcast Voting Subsystem
From MLC 8000 Analog Comparator (Prime Site) To Destination device:
Port Connector Type Device Connector Type Description
REF . QMA Simulcast Site Reference device BNC

GPS connector for the reference signal

REF signal cable (FKN8718)

T-BNC

BNC-to-BNC COAX cable

External LAN PoE RJ45 LAN Switch RJ45 RJ45-to-RJ45 one-to-one cable
VIP RJ45 SDM3000 RTU I/O Wiring Punch Block MLC 8000 to SDM3000 RTU Cable
R1 4W-E&M RJ45 Site Gateway (Conventional Channel Interface), 4W E&M (8D…8A) RJ45 4W MLC 8000 (Analog Comparator) to Site Gateway (Conventional Channel Interface) Cable
From MLC 8000 Subsite Link Converter (Subsite) To Destination device:
Port Connector Type Device Connector Type Description
REF . QMA Simulcast Site Reference device BNC

GPS connector for the reference signal

REF signal cable (FKN8718)

T-BNC

BNC-to-BNC COAX cable

External LAN PoE RJ45 LAN Switch RJ45 RJ45-to-RJ45 one-to-one cable
VIP RJ45 SDM3000 RTU I/O Wiring Punch Block MLC 8000 to SDM3000 RTU Cable
R1-4 4W-E&M RJ45 GTR 8000 Base Radio RJ45 Wireline port

4W MLC 8000 to GTR 8000 Cable (IP Simulcast)

R1-4 4W-E&M RJ45 GTR 8000 Base Radio, Analog TELCO RJ45

4W MLC 8000 to GTR 8000 Cable (IP Simulcast)

50-pin System Connector, mini SCSI

4W MLC 8000 to GTR 8000 Cable (IP Simulcast)

R1-4 COMM RJ45
  • GTR 8000 Base Radio
  • RJ45
  • RJ45
V.24 MLC 8000 to GTR 8000
NoteFor Conventional Mixed-Mode Voting Simulcast, all base radios must be G-Series Generation 2.
NoteThe Global Navigation Satellite System (GNSS) should be connected to the MLC 8000 Subsite Link Converter only if GNSS is connected to an Rx/Tx or Tx only BR.

Port Descriptions for ASTRO 25 Conventional Mixed-Mode Simulcast Voting Subsystem

Port Descriptions
Device Manual
MLC 8000 See “MLC 8000 Ports” in the MLC 8000 Comparator Feature Guide.
Simulcast Site Reference device See “Cabling the TRAK 9100 SSR” in the RF Site Technician Guide.
LAN switch See “HP Switches – Determining Port Connections in ASTRO 25 Systems” in the Ethernet LAN Switches Feature Guide.
SDM3000 RTU

See the Installation chapter “Connecting I/Os with Punch Blocks” sub-section and Appendix C “Pin Assignments” and “Punch Block Terminal Block Contacts” in the SDM3000 Site Device Manager User Guide.

Site Gateway (Conventional Channel Interface) “Making a Physical 4-W Connection on MLC 8000 Analog Comparator to CCGW” in the GGM 8000 System Gateway Feature Guide.
GTR 8000 Base Radio

“Transceiver Ports – Front” in the RF Site Technician Guide.

NoteThe Global Navigation Satellite System (GNSS) should be connected to the MLC 8000 Subsite Link Converter only if it is connected to an Rx/Tx or Tx only BR.